导航切换
联系电话:
13054985358 13054985358
首页
学校概况
学校简介
学校寄语
学校视窗
教学现场
教学动态
学员考证
办学特色
学校特色
国家证书
就业案例
就业案例
校园之星
新校建设
招生招聘
首页
学校概况
学校简介
学校寄语
学校视窗
教学现场
教学动态
学员考证
办学特色
学校特色
国家证书
就业案例
就业案例
校园之星
新校建设
招生招聘
教学动态
学员考证
当前位置:
主页
>
教学现场
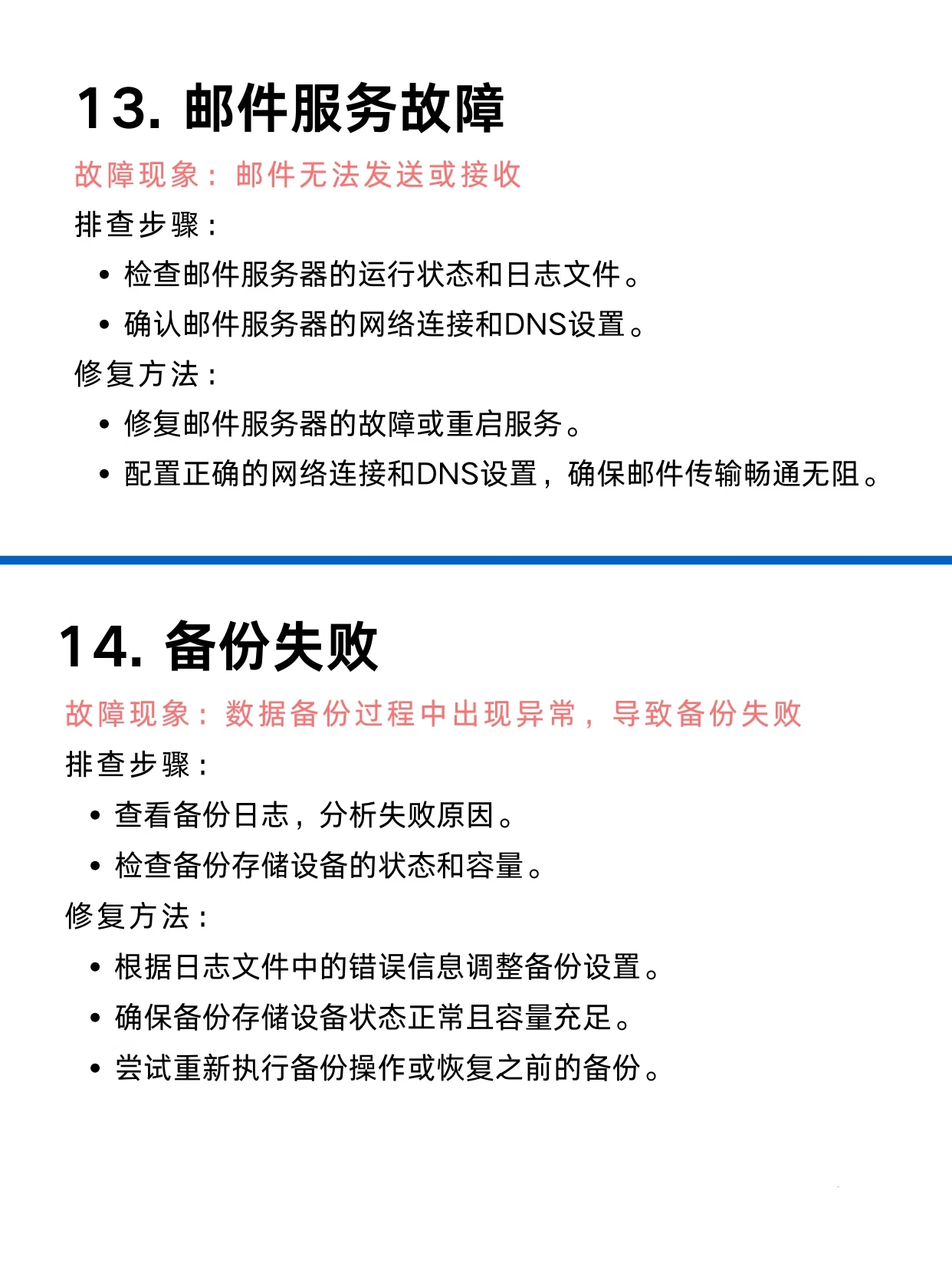
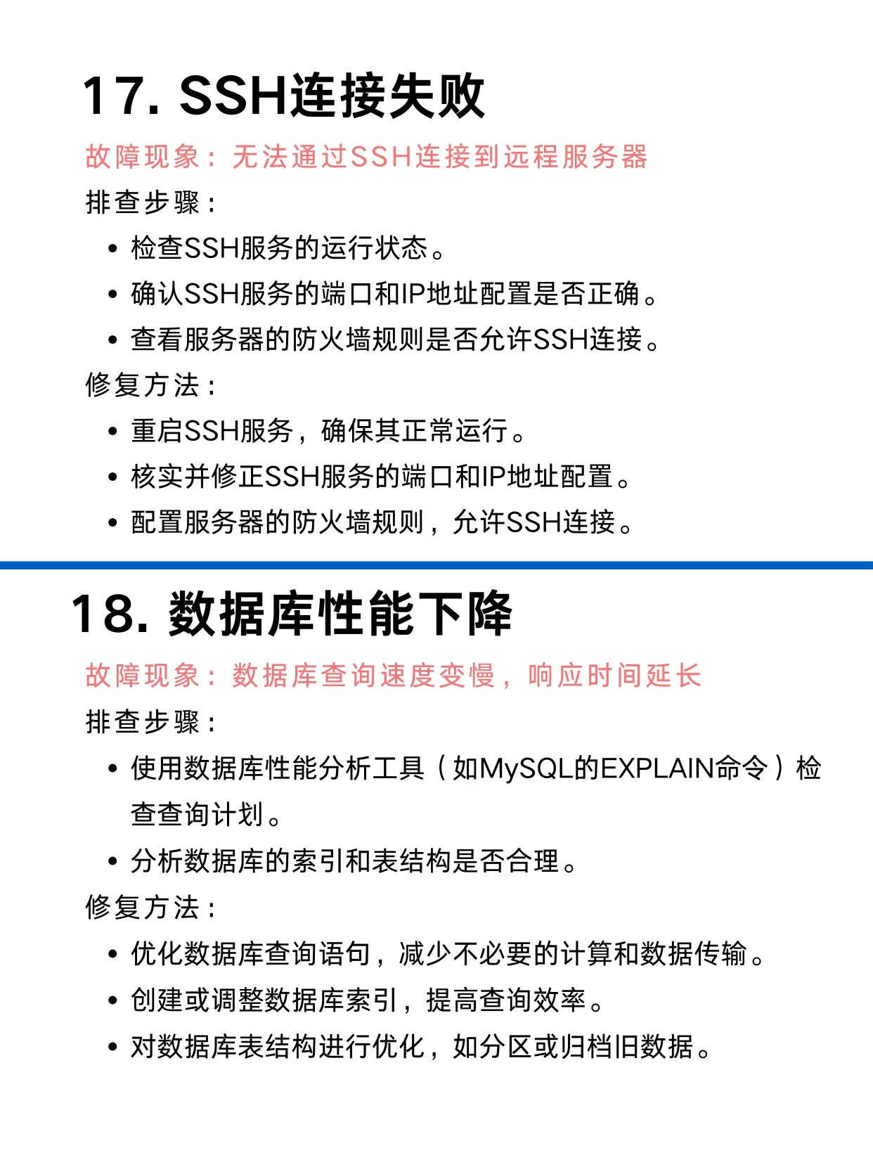
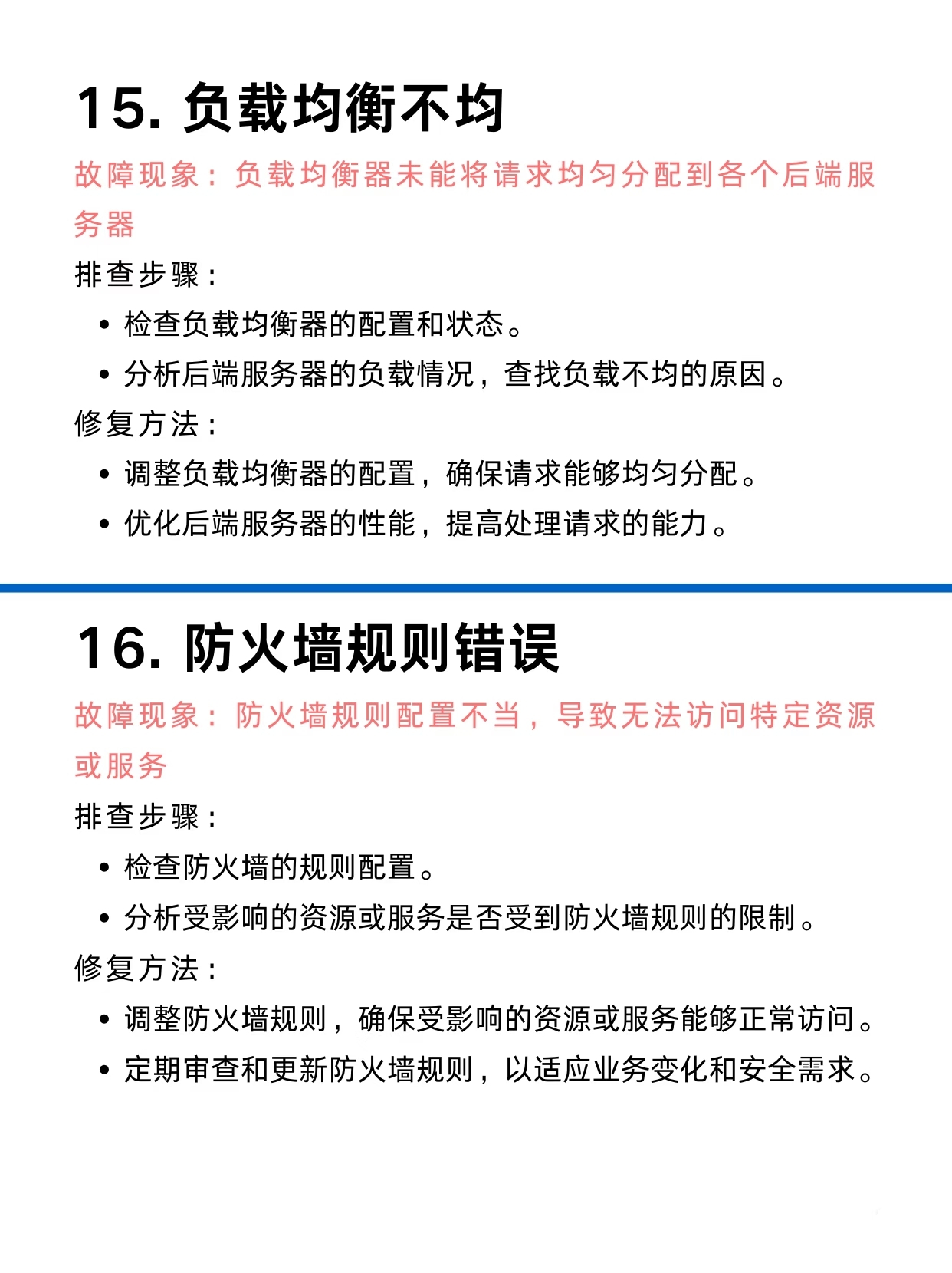
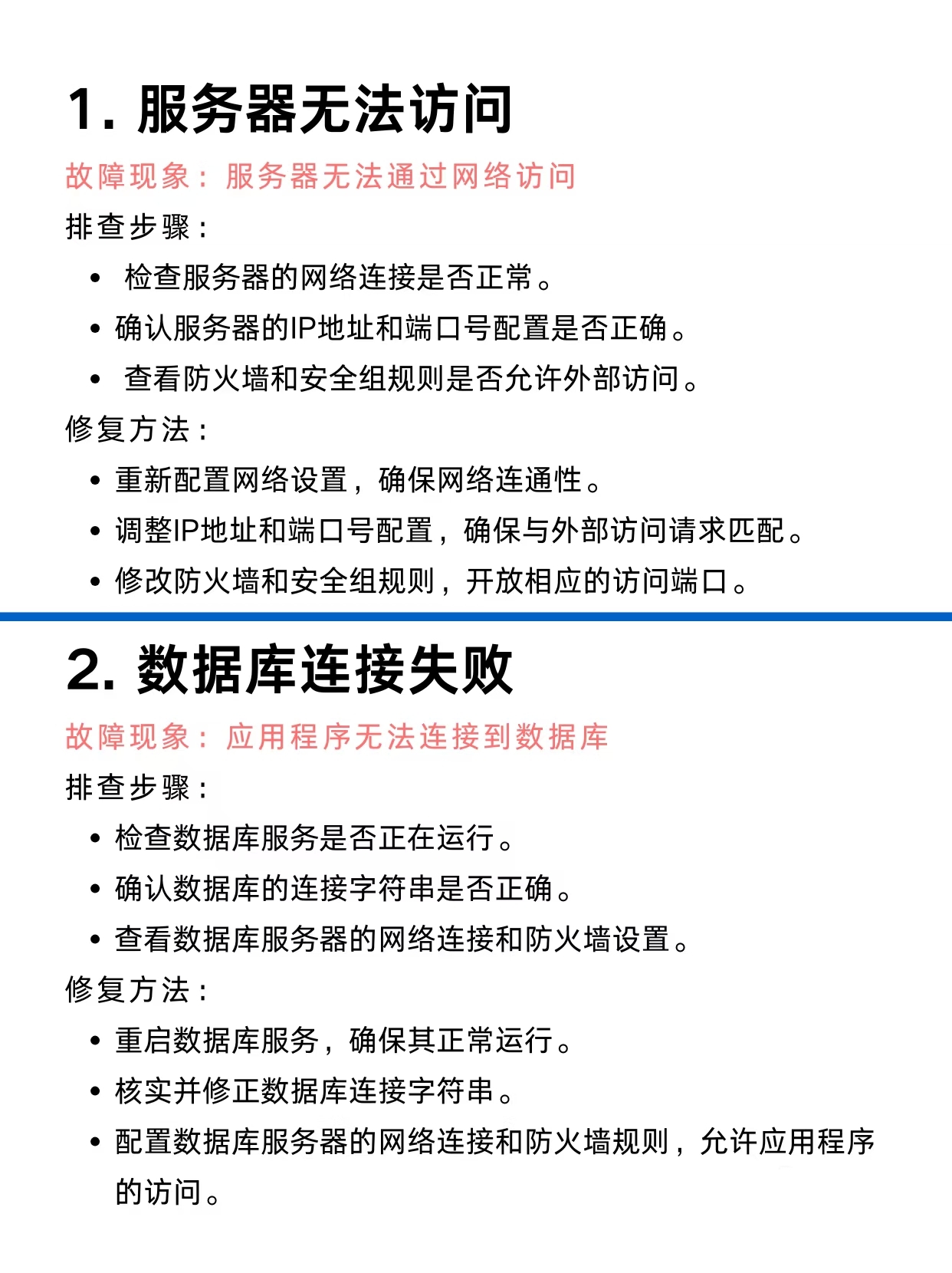
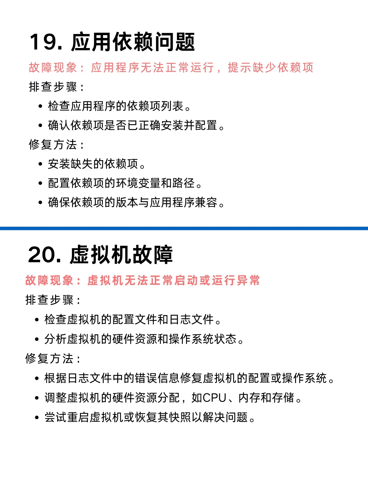
20个维修故障排查与修复技巧
作者: 小编 来源: 网络
点击:
次浏览
日期:2025-12-18 10:45